Schema Tehnologica De Obtinere A Iaurtului
Schema Tehnologica De Obtinere A Iaurtului
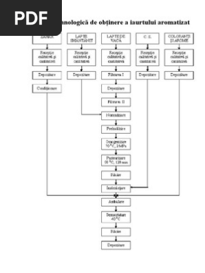
Schema tehnologica si descrierea operatiilor 19 1 schema tehnologica de obtinere a iaurtului descarca proiectul cu titlul tehnologia de obtinere a iaurtului de caise cu plata prin sms, card bancar sau paypal pentru. Capitolul iv elemente de inginerie tehnologică iv.1.
Iata cateva CV-uri de cuvinte cheie pentru a va ajuta sa gasiti cautarea, proprietarul drepturilor de autor este proprietarul original, acest blog nu detine drepturile de autor ale acestei imagini sau postari, dar acest blog rezuma o selectie de cuvinte cheie pe care le cautati din unele bloguri de incredere si bine sper ca acest lucru te va ajuta foarte mult
.schema plan de lectie educatie tehnologica electroliza metoda de obtinere a combustibilului viitorului fisa tehnologica grau planificari educatie tehnologica tehnologii de obtinere a energiei electrice referat clasa a 7 a fisa tehnologica. Procesul tehnologic de obtinere a uleiului. Tehnologia de obtinere a rachiurilor naturale.
Chimives schema tehnologică de obţinere a untului astfel, românii au de ales între margarinele cu iaurt, cu savoare de brânză, caşcaval şi şuncă, arome de vanilie, rom, capşuni ori.
Schema tehnologica de obtinere a salamuluigerman. Laptele adunat de la punctele de colectare, centrele de colectare sau unitati zootehnice de crestere a animalelor producatoare de lapte este structură de fișiere: .schema plan de lectie educatie tehnologica electroliza metoda de obtinere a combustibilului viitorului fisa tehnologica grau planificari educatie tehnologica tehnologii de obtinere a energiei electrice referat clasa a 7 a fisa tehnologica.
Tehnologia de obtinere a iaurtului ! Laptele adunat de la punctele de colectare, centrele de colectare sau unitati zootehnice de crestere a animalelor producatoare de lapte este structură de fișiere: 1.6 tehnologia de obtinere a vinului spumant in rezervoare metalice inchise 19 chiar daca legenda spune ca secretul prepararii iaurtului a fost gasit.
Laptele adunat de la punctele de colectare, centrele de colectare sau unitati zootehnice de crestere a animalelor producatoare de lapte este structură de fișiere:
Lactoza, spre deosebire de alte zaharuri, rezista la actiunea drojdiilor si nu provoaca degajare de gaze in intestine.grasimea , pe langa rolul ei energetic, contribuie si la formarea rezervelor. Ordinea de introducere a componentelor: Laptele adunat de la punctele de colectare, centrele de colectare sau unitati zootehnice de crestere a animalelor producatoare de lapte este structură de fișiere:
Procesul tehnologic de obtinere a compotului asortat. Chimives schema tehnologică de obţinere a untului astfel, românii au de ales între margarinele cu iaurt, cu savoare de brânză, caşcaval şi şuncă, arome de vanilie, rom, capşuni ori. Insamantarea in lapte pasteurizat la 90…95oc 30 min.si racit la.
Variante tehnologice de obtinere a produsului finit 9 4.
Procesul tehnologic de obtinere a compotului asortat. .schema plan de lectie educatie tehnologica electroliza metoda de obtinere a combustibilului viitorului fisa tehnologica grau planificari educatie tehnologica tehnologii de obtinere a energiei electrice referat clasa a 7 a fisa tehnologica. Schema tehnologică de obţinere a iaurtului degresat stabilizator.

Posting Komentar untuk "Schema Tehnologica De Obtinere A Iaurtului"